Dc Motor Circuit Diagram


Interfacing Dc Motor With 8051 Microcontroller Using L293d

Interfacing Dc Motor With 8051 Microcontroller Using L293d

Solved Speed Control Of A Dc Motor Using Ward Leonard Sys

Solved Speed Control Of A Dc Motor Using Ward Leonard Sys

Dc Motor Control Circuit Engineering Projects

Dc Motor Control Circuit Engineering Projects


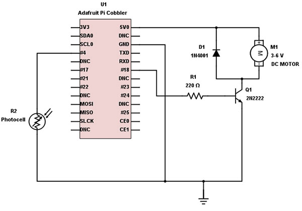
Building A Dc Motor Controller For Object Detection

Building A Dc Motor Controller For Object Detection

Dc Motor Speed Controller Circuit Diagram And Instructions

Dc Motor Speed Controller Circuit Diagram And Instructions

Dc Motor Reversing Circuit Timer Or Remote Control Quasar

Dc Motor Reversing Circuit Timer Or Remote Control Quasar

Interfacing Dc Motor With 8051 Microcontroller Using L293d

Interfacing Dc Motor With 8051 Microcontroller Using L293d

Electric Drives Brushless Dc And Reluctance Motors Description

Electric Drives Brushless Dc And Reluctance Motors Description

12v Dc Motor Speed Control Circuit Diagram Motor Speed Circuit

12v Dc Motor Speed Control Circuit Diagram Motor Speed Circuit

Pin Em Free Electronics Circuits

Pin Em Free Electronics Circuits

Electrical Power Conversion Systems Mechanical Systems Part 1

Electrical Power Conversion Systems Mechanical Systems Part 1

Modern Speed Control Of Separately Excited Dc Motor By Boost

Modern Speed Control Of Separately Excited Dc Motor By Boost