Geiger Counter Wiring Diagram


Index 19 Power Supply Circuit Circuit Diagram Seekic Com

Index 19 Power Supply Circuit Circuit Diagram Seekic Com

He 1186 Voltage Geiger Counter Supply Circuit Diagram Circuit

He 1186 Voltage Geiger Counter Supply Circuit Diagram Circuit

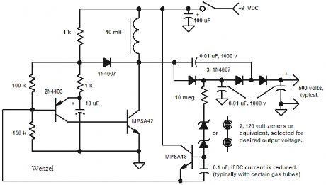
Aztec Research

Aztec Research


Simple Geiger Counter Tutorials Robotshop Community

Simple Geiger Counter Tutorials Robotshop Community

Geiger Counter Circuit

Geiger Counter Circuit

How Geiger Counters Work

How Geiger Counters Work

Geiger Counter Circuitsarchive

Geiger Counter Circuitsarchive

Geiger Counter Enhancements Options

Geiger Counter Enhancements Options

Pocket Geiger Unit Nuts Volts Magazine

Pocket Geiger Unit Nuts Volts Magazine

Mohammad Forgani محمد فرقانیان Geiger Counter With Arduino

Mohammad Forgani محمد فرقانیان Geiger Counter With Arduino

Pocket Radioactivity Detector

Pocket Radioactivity Detector

Google Code Archive Long Term Storage For Google Code Project

Google Code Archive Long Term Storage For Google Code Project