Hoist Control Wiring Diagram


Siemens Crane Nucleon Crane Group

Siemens Crane Nucleon Crane Group

Motor Crane Control Resistor Filnor Resistors

Motor Crane Control Resistor Filnor Resistors

St Chain Hoist Stahl Cranesystems

St Chain Hoist Stahl Cranesystems


Electrical Circuit For Controlling A Lifting Electromagnet For

Electrical Circuit For Controlling A Lifting Electromagnet For

35d254f 8 On Pendant Station Wiring Diagram Wiring Library

35d254f 8 On Pendant Station Wiring Diagram Wiring Library

Ac Dynamic Lowering Hoist Control Ecn Electrical Forums

Ac Dynamic Lowering Hoist Control Ecn Electrical Forums

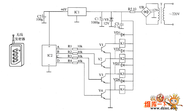
Remote Control Electric Hoist Control Circuit Diagram 1

Remote Control Electric Hoist Control Circuit Diagram 1

0bdf5 Hydrotek Dc Motor Wiring Diagram Wiring Resources

0bdf5 Hydrotek Dc Motor Wiring Diagram Wiring Resources

How To Wire A 5 Leads Single Phase Asynchronous Motor To A 3 Leads

How To Wire A 5 Leads Single Phase Asynchronous Motor To A 3 Leads

28 Hoist Diagram Wiring Diagram For A Hoist Diagram

28 Hoist Diagram Wiring Diagram For A Hoist Diagram

Harbor Freight Tools 1100 Lb Electric Hoist With Remote Control

Harbor Freight Tools 1100 Lb Electric Hoist With Remote Control

Https Www Kito Co Jp En Data Download Id 32 Content Spec Type Pdf Pdf

Https Www Kito Co Jp En Data Download Id 32 Content Spec Type Pdf Pdf