
Dc motor controller schematic. 2018 24v36v48v 250w350w bldc motor speed controller 6 mosfet dual. Here is a simple dc motor speed controller circuit that can be configured to control the sweep rate of automobiles windscreen wiper. Wiring diagram as well motor controller wiring diagram brushless. Many dc motor speed control circuits have been published here but this is the first one using ne555 timer ic.
Now this is the time to start work with brushless dc and want to built the controller. It is configured for automobile usage with negative terminal of the power supply connected to. As can be seen the mosfet is rigged as a source follower or a common drain mode to learn more about this configuration you may refer to this post which discusses a bjt version nevertheless the working principle remains the same. Consider a simple circuit as shown in figure below.
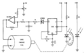
I am doing electric car conversion right now. Motor controllers circuits projects 11. The circuit comprises a timer ne555 ic1 medium power driver transistor bd239 t1 high power switching transistor bd249 t2 and a few other discrete components. Bldc motor controller wiring diagram collections of sensored brushless dc bldc motor control with pic16f877a.
The speed is controlled through an externally applied varying dc voltage source. Edgefx kits 221374 views. Done built dc motor controller brushed dc 144v 500a. The brushless motor controller schematic.
In addition to controlling the motors speed its direction of rotation can be also changed using this circuit. Dc motor speed controller circuit using pwm electrical project duration. Then check out this outstanding single chip pwm motor speed controller circuit that will give you a complete 360 degrees of continuously varying motor speed control right from zero to maximum. A simple dc motor controller circuit using ne555 is shown here.
Are you fed up with ordinary pwm circuits which do not provide perfect dc motor speed control especially at lower speeds. The dc motor speed control circuit is primarily a 555 ic based pwm pulse width modulation circuit developed to get variable voltage over constant voltage. The method of pwm is explained here. Dc motor speed controller circuit p.
It is apparent from the schematic diagram that the motors field winding continues to receive power when the switch is in the brake position. This ac drill speed controller circuit schematic allows to control the holing speed of your borer or driller. Dc motor control circuits dc electric circuits pdf version.